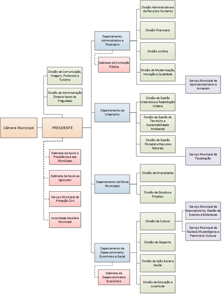
A presente estrutura orgânica dos Serviços Municipais aprovada em sessão da Assembleia Municipal de 29/06/2020, sob proposta da Câmara Municipal de 16/06/2020, tendo ainda aprovado o Regulamento da Organização dos Serviços Municipais da Câmara Municipal de Cantanhede, publicado em 13/08/2020 no Diário da República, entrou em vigor em 29/08/2020.


Conteúdo atualizado a 31.08.2020